搜索
学校主页
首页
学校概况
学校简介
校园风光
教师风采
媒体报道
学校管理
通知公告
每周工作
一周菜谱
校园动态
计划总结
对外交流
文化建设
课程与教学
教学管理
学科教研
特色课程
德育工作
德善品格
心理健康
家庭共育
精彩活动
队伍建设
国防教育
队旗飘飘
关工活动
荣誉宣传
毕业合影
教师发展
常规工作
课题与项目研究
高校联动
教师讲坛
基本功修炼
成长纪实
继续教育
党团工会
常规活动
主题教育
教育督导
责任督学
集团督导
后勤服务
常规工作
校园安全
首页
>
学校管理
>
每周工作
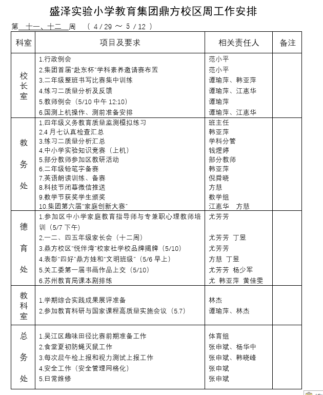
2023-2024学年第二学期第十一、十二周工作安排
日期:2024-04-29 13:42:03 浏览量:
59
操作>>
上一篇:
2023-2024学年第二学期第十三、十四周工作安排
下一篇:
2023-2024学年第二学期第九、十周工作安排
返回首页
关闭页面